šŸŽ‰ Welcome! This is the new version of my website. It’s still in beta, and some articles and sections are not fully completed yet.
F1Tenth Powerboard

F1Tenth Powerboard


Context

Roboracer formerly known as F1Tenth is a popular open-source challenge in which participants program an autonomous 1/10th scale car. A list of official hardware components is provided but participants are free to design and use their own custom parts. Throughout the years, signle board computers (SBC) were updated to more powerful models, and additional sensors were added to the car. But the power distribution board remained mostly unchanged, and the developpement seemed to be abandoned (last release in 2020).

During my 2024 internship in CIIRC at Czech Technical University, I had the opportunity to design a new power distribution board. The goal was to implement features based on the feedback from the researchers using the F1Tenth platform.

Objectives

Researchers reported several issues, one of the most inconvenient if the necessity to power down the whole car when switching batteries. It annoying during testing sessions, as it requires to restart the SBC and all components and sometimes causes calibration loss. Another issue is the high power consumption of peripherals connected to the SBC USB ports, which can lead to instability and crashes.

Thus, new powerboard must meet the following requirements:

  • Distribute the power from two batteries to all components.
  • Integrate an USB power port to power the USB Hub and reduce the load on the SBC.
  • Integrate more power connectors for future components.

Design

Following the specifications, I designed the schematic and PCB using KiCad. Features are:

  • ORing circuitry
  • Buck converter for 5V USB supply
  • Connector for Jetson dev board
  • Connector for VESC 6 mk5
  • Connectors for batteries

Schematic diagram

ORing

Principle

Basic ORing circuitry can be implemented with two diodes (see Figure: Basic ORing with Diodes). This solution is simple and inexpensive, but it has a major drawback: forward voltage drop.

Even Schottky diodes cannot go below approximately 0.3 V (see Figure: Schottky Diode Forward Voltages).

A better solution is to use MOSFETs in their ohmic region (also called the triode region), where they behave like low-value resistors. Using a MOSFET with very low Rds(on) allows reducing the voltage drop to just a few millivolts. For example, the Infineon IAUCN04S7L005 has an Rds(on) of about 0.5 mΩ according to the datasheet.

Voltage drop across the MOSFET:

Vdrop=IloadƗRds(on) \begin{equation} V_{drop} = I_{load} \times R_{ds(on)} \end{equation}

Power Loss in the MOSFET:

Ploss=Iload2ƗRds(on) \begin{equation} P_{loss} = I_{load}^2 \times R_{ds(on)} \end{equation}

As VESC 6 mk5 can draw up to 60A continuously, let consider a 60A load. MOSFET datasheet provide a maximum Rds(on) of 0.52mΩ for 10V Vgs. Therefore:

Vdrop=60Ɨ0.52mĪ©=31.2mV \begin{equation} V_{drop} = 60 \times 0.52m\Omega = 31.2mV \end{equation} Ploss=(60A)2Ɨ0.52mĪ©=1.872W \begin{equation} P_{loss} = (60A)^2 \times 0.52m\Omega = 1.872W \end{equation}

For comparison, APT100S20LCT Schottky have a forward voltage around 0.7V for 60A:

Ploss=60AƗ0.7V=42W \begin{equation} P_{loss} = 60A \times 0.7V = 42W \end{equation}

Ideal diode driver

To ensure the MOSFET is in its ohmic region, a driver is needed. The driver should provide enough voltage to turn on the MOSFET and enough current to charge the gate capacitance quickly. The IC must drive the transistor to behave like an ideal diode. Off when Anode voltage is lower than Cathode voltage and on when Anode voltage is higher than Cathode voltage. The LM74700 [1] from Texas Instruments is a good candidate. It is rated for 3.2V to 65V input and thank to its internal charge pump it can provide up to 15V VGSV_{GS} to the MOSFET. It can also be enable or disable with a logic signal. This feature can be used to add shutdown functionality to the power board. This give the following schematic: \cref{fig:oring_lm74700}.

Thermal considerations

As MOSFET IAUCN04S7L005 is an SMD compoenent in a PG-TDSON-8-43 package its thermal resistance is closely related to the PCB design. However datasheet [2] provide a junction to ambient thermal resistance of RthJA=26K/WR_{\text{thJA}} = 26K/W. Therefore, if the MOSFET is dissipating 1.872W the temperature rise will be:

Trise=1.872WƗ26K/W=48.672K \begin{equation} T_{rise} = 1.872W \times 26K/W = 48.672K \end{equation}

For a 25°C ambient temperature, the junction temperature will be around 75°C. This will not be a problem for the MOSFET as its maximum operating junction temperature is 175°C. And in real life the PCB will cool the MOSFET even more.

5V USB Supply

Sensors used in the car are powered by USB and draw a lot of current. This can lead to instability in the whole system. A separate 5V supply can help to mitigate this issue. Batteries uses in the car are 3S LiPo batteries. They provide a nominal voltage of 11.1V, up to 12.6V when fully charged and down to 9.6V when depleted. As standard USB voltage is 5V, a buck converter can be used. Keeping in mind that F1tenth car is an experimental platform, this supply must handle future peripherals that may require more current.

A buck converter can achieve high efficiency, often above 90%. Classic implementation [3] are similare to the one in \cref{fig:basic_buck_converter}.

Classic buck converter.

It is often more convenient to use a dedicated IC for the buck converter. The TPS51386 [4] from Texas Instruments handle up to 8A and can be used in a 4.5V to 24V input range and output from 0.5V to 5.5V. It embeds also some protection features like over current protection (OCP), over voltage protection (OVP) for example. It is a synchronous buck converter, which means it use a MOSFET for both high and low side. This increase efficiency and reduce power loss. By embedding the power MOSFETs, it also reduce the number of external components and simplify PCB design.

Schematic

Texas Instruments provide a reference design for the TPS51386 [4] in the datasheet. This reference design is available in \cref{fig:TPS51386_typ_app}. It is designed for 6 to 24V input, 5.1V output and 8A output current. The design can be easily adapted to the F1tenth power board.

TPS51386 typical application schematic. 6–24V input, 5.1V output, 8A output current.

Manufacturer also provide recommended values for 5V output.

RFBhigherR_{FBhigher}RFBlowerR_{FBlower}LOUTL_{OUT}COUTC_{OUT}CINC_{IN}CFFC_{FF}
147kΩ20kΩ1.5µH or 2.2µH44µF to 500µF22µF to 100µF0pF to 100pF

With little adjustments this give the following schematic: \cref{fig:5V_USB_supply}.

TPS51386 schematic. 6–24V input, 5.1V output, 8A output current.

Simulation

To ensure the design is correct, a simulation can be done. Texas Instruments provide an online tool Webench [5] to simulate the TPS51386. Results give an efficiency of 97% for a 11.1V input, 5V output and a 2A load. This is the typical scenario for the F1tenth car. The total power loss for whole components is 277mW. For IC only it is 250mW, that will give a temperature rise of 7.5K.

Even with a 6A load, the efficiency is still 95% and the total power loss is 1.33W. For IC only is 1.11W and temperature rise is 33.3K. This is still acceptable for the IC. In the worst case inductor current remain below 8A.

Jetson and 12V supply

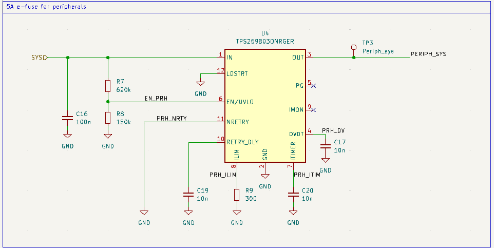
Jetson Xavier NX and Jetson TX2 are powered by 12V. This voltage is provided by the batteries without any regulation. However because Li-Po batteries can allow very high current, it is important to add a fuse to protect the Jetson board or peripherals. A passive fuse can be used, but it take time to blow and use a lot of space. Plus it is not reusable. A PTC fuse can be used instead but they are relatively slow to blow. A better solution is to use resettable fuses, also known as “e-fuses”. The fuse current can be set, as well as the time to blow to allow some peak current. The TPS25980 [6] from Texas Instruments is a good candidate. It support 2.7-V to 24-V, 8-A and has 3-mĪ© on conductance.

TPS25980 schematic, set to 5A current limit.

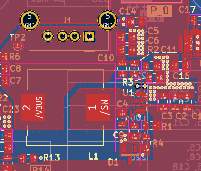
Layout

The layout was done with KiCad. It is important to keep the high current path as short and as wide as possible. High current path are the path from the batteries to the VESC. The VESC current limit was set to 40A in its software.

Special care was taken to follow the datasheet recommendations for the TPS51386. Because it is an high frequency switching converter, it is important to keep the high current path as short as possible. and to place feedback loop away from the inductor. This is to avoid noise and instability in the feedback loop.

ORing circuitry

The high current path is clearly visible in \cref{fig:oring_layout}. MOSFETs are placed close to the batteries and VESC pad between the output of ideals diodes. The use of a large copper plane help to reduce the voltage drop and the power loss and improve the thermal dissipation.

Oring circuitry layout. The two batteries are connected to the left and VESC to the right.

TPS51386 buck converter

The layout of the TPS51386 is shown in \cref{sub@fig:layout_TPS51386}. It follow the Texas Instruments guidelines \cref{sub@fig:recommanded_layout} for the layout. The inductor is relatively big compared to the IC. This is to reduce ohmic losses and ensure the inductor have high saturation current.\ The TPS51386 is in VQFN-HR package, that measure 2mm x 3mm.

E-fuse

The layout for the TPS25980 are shown in \cref{fig:layout_efuses}. It follow the Texas Instruments guidelines. The two 12V connectors for peripherals share the same fuse.

Design Rules Check

All PCB were checked with the Design Rules Check (DRC) according to JLCPCB capabilities.

Design Rules Check.

Schematics

Bill of Materials

DesignatorFootprintQuantityValue
C1, C14, C15, C18, C2, C5, C6, C7, C80805922u
C100805122p
C1108051NC
C12, C13, C16, C21, C3, C408056100n
C17, C19, C20, C22, C23, C240805610n
C9080511u
D2, D3, D4, D508054LED
D6SOT-23-313v9
J1USB_A_Molex_67643_Horizontal1USB_A
J2Battery_pad1Batt_A
J3PinHeader_1x02_P2.54mm_Vertical1BATT_A
J4Battery_pad1VESC
J5Battery_pad1Batt_B
J6PinHeader_1x02_P2.54mm_Vertical1BATT_B
J7TerminalBlock_terminal block-2_P5.08mm1P0
J8TerminalBlock_terminal block-2_P5.08mm1P1
J9TerminalBlock_terminal block-2_P5.08mm1JETSON
L1SRP12701R5M11u5
Q1, Q2IAUCN04S7L0052IAUCN04S7L005
R1, R13, R2, R4, R808055150k
R10, R11, R5080531k
R12, R708052620k
R14, R6, R908053300
R30805120k
TP1TestPoint_Pad_D1.0mm1Batt_sys
TP2TestPoint_Pad_D1.0mm1Vbus
TP3TestPoint_Pad_D1.0mm1Periph_sys
TP4TestPoint_Pad_D1.0mm1Jetson_sys
U1RJN_Package_12-Pin_VQFN-HR1TPS51386
U2, U3SOT65P280X110-8N2LM74700QDDF
U4, U5TPS259803ONRGER2TPS259803ONRGER
Download BOM

Assembly

Ordering

The PCB were ordered from JLCPCB. They provide a very good service and the price is very competitive. The cost for 5 PCB was CZK 46. (1.8€ on 2024).\

The components were ordered from Mouser. The total cost was CZK 769 (30€ on 2024) for one board. The superviser decided to order enough components to build 2 boards because they plan to build a second car. The price for two boards was CZK 1100 (43€ on 2024).\

Compare to the original F1tenth power board, the cost is half the price.

Results

Connectors for the Jetson and 12V peripherals are pluggables terminals. This allow to easily replace sensors or SBC. The USB port is a high current USB port with enforced contact plating.

The batteries pad are soldered to XT90 connectors. This is a standard connector for LiPo batteries. The use of deported connectors reduce stress on the board and it is pretty common on drones or RC cars.

Testing

The power board was tested with a bench power supply. The voltage was set from 9 to 14V to test the normal operation of the board. And after the voltage was set from 0 to 20V to test the behavior when the voltage is out of the normal range. The board was also tested with a 40A load. Some debug LED were added at the bottom left to help diagnose the board \cref{sub@fig:pcb_front}.

References

  1. [LM74700]
    Texas Instruments. LM74700-Q1 Low IQ Reverse Battery Protection Ideal Diode Controller datasheet (Rev. G).
    Link: https://www.ti.com/lit/gpn/lm74700-q1

  2. [IAUCN04S7L005]
    Infineon Technologies AG. IAUCN04S7L005-Data-Sheet-10-Infineon Rev. 1.0.
    Link: https://www.infineon.com/dgdl/Infineon-IAUCN04S7L005-DataSheet-v01_00-EN.pdf?fileId=8ac78c8c8d2fe47b018d35ed07d31a6c

  3. [theartofelectronics]
    P. Horowitz and W. Hill. The Art of Electronics, 3rd ed., ch. 9.6.
    Cambridge University Press, 2015.

  4. [TPS51386]
    Texas Instruments. TPS51386 4.5-V to 24-V Input, 8-A Synchronous Buck Converter.
    Link: https://www.ti.com/lit/ds/slusf01/slusf01.pdf

  5. [Webench]
    Texas Instruments. WEBENCH Power Designer.
    Link: https://www.ti.com/tool/WEBENCH-CIRCUIT-DESIGNER

  6. [TPS25980]
    Texas Instruments. TPS25980: 2.7–24 V, 8 A Smart eFuse.
    Link: https://www.ti.com/lit/ds/symlink/tps25980.pdf

  7. [APT100S20LCT]
    Microsemi. Schottky diode APT100S20LCT Datasheet.
    Link: https://ww1.microchip.com/downloads/en/DeviceDoc/APT100S20LCT(G)_D.pdf

Last updated on